近日,辽宁省教育厅公布了2025年辽宁省高校创新创业教育建设项目遴选结果,黑料吃瓜网 共有6个项目成功入选,涵盖特色专业、特色课程及指导教师团队三大核心领域,充分展现了学院在创新创业教育领域的深厚积淀与建设成效。
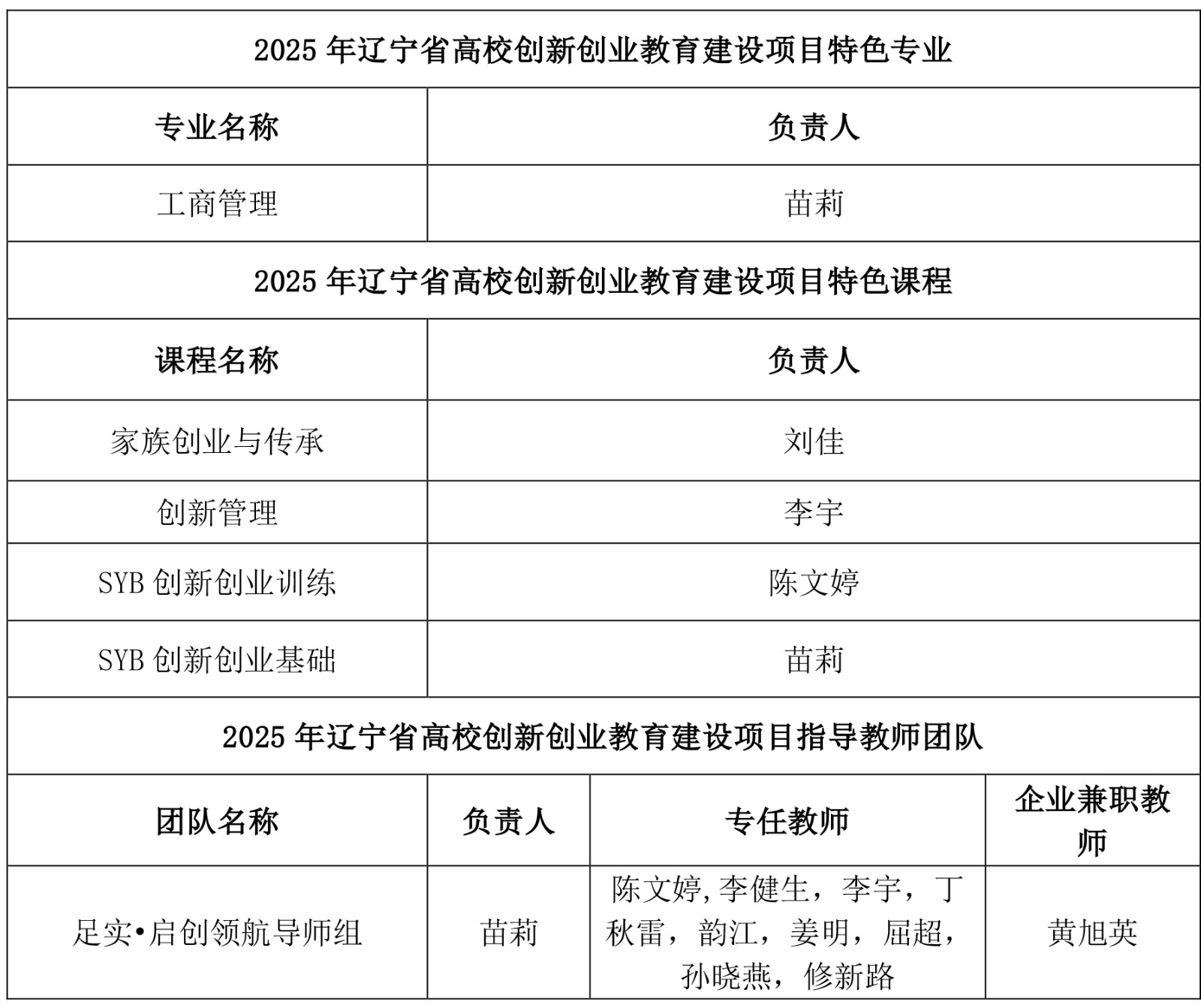
黑料吃瓜网 获批2025年辽宁省高校创新创业教育建设项目一览

长期以来,学院高度重视专业教育与创新创业教育的有机融合。2014年受学校委托成立创新创业教育教研室以来,学院逐步建立起专业化师资团队,组织专业教师参加人力资源和社会保障部举办的创业培训(SYB)课程师资职业认证(“SYB”创业培训的全称为Start Your Business,意为创办你的企业),系统推进创新创业课程的开发与教学指导工作。2016年,学院率先面向全校学生开设《SYB创新创业基础》《SYB创新创业训练》选修课程,并逐步将其建设为面向全校的通识教育必修课,持续扩大课程覆盖面和影响力。基于课程建设成果,学院于高等教育出版社正式出版《创新创业基础》教材,为创新创业教育教学提供了规范化的理论支撑与实践指导。
同时,围绕“创新创业课程群”与“专创融合课程群”持续发力,将创新思维、创业管理、商业实战等模块系统融入专业教学。截至目前,《SYB创新创业基础》《SYB创新创业训练》两门课程已建设成为国家级一流本科课程,7门相关课程获评省级一流课程,形成了具有学院特色的高质量课程集群。
学院坚持推行“课训赛”一体化育人机制,依托“足实”整合性实践研究平台,积极引入企业资源,指导学生开展商业创新实践研究,结合第一课堂与第二课堂成果申报各级大学生创新创业训练计划项目,培育孵化培育了一批高质量国家级、省级大学生创新创业项目。经过多年持续探索与实践,学院逐步构建起“通识教育—专业深化—实践孵化”三阶衔接、全链条贯通的创新创业人才培养体系,相关成果荣获辽宁省教学成果一等奖。经过多年积累,学院已组建起一支以全国优秀教师、全国万名优秀创新创业导师为带头人,跨专业、跨领域协作的指导教师队伍,形成以专业教师与企业导师为核心,跨学科、跨领域导师共同参与的指导格局。
未来,黑料吃瓜网 将继续发挥获批项目的示范引领作用,进一步深化创新创业教育改革,强化产教融合与校企协同,拓展优质实践教学基地,积极营造鼓励创新、支持创业的育人文化氛围,致力于培养具有家国情怀、创新精神、创业能力与国际视野的高素质复合型商科人才,为服务国家与区域经济社会发展作出新的更大贡献。
撰稿:林媛 初审:李勇 复审:王磊 终审:郑文全
0086-411-84710440
office_cghlweb.com
辽宁大连沙河口区尖山街217号
微信二维码
辽ICP备05022350号-3
版权所有版权所有©2014-2015黑料吃瓜网-黑料网-抖音黑料 |邮编:116025
网站声明
|
黑料吃瓜网
网络不良信息举报电话:0411-84710133 举报邮箱:[email protected]